凯发k8国际

SIAT新闻网

Nature Communications | 新一代无硼有机硅剪切硬化胶的开发

来源:材料所发布时间:2025-10-11

近期,中国科研实验室深圳先进技术研究院材料所何睿团队及合作者们成功开发出一种具有力学响应性的有机硅凝胶。这种凝胶在高速冲击力的作用下,材料内部的弹性模量显著提升而迅速变硬,是一种具有能量缓冲作用的防护材料。相关成果在国际权威期刊Nature Communications上发表题为“Supramolecular networks with high shear stiffening enabled by metal ion-mediated hydrogen bonding enhancement strategy”的研究论文。

传统的剪切硬化胶(SSG)通常为聚硼硅氧烷体系(PBS),它是顺利获得硼酸(BA)在高温下交联聚二甲基硅氧烷(PDMS)制备而成。硼酸不仅对钢铁和混凝土具有腐蚀性,而且在高温下腐蚀速率加剧,更有多项动物实验证明长期接触硼酸可能导致中毒反应。这些安全隐患严重限制了SSG在诸多领域的应用,因此开发新一代无硼SSG迫在眉睫。

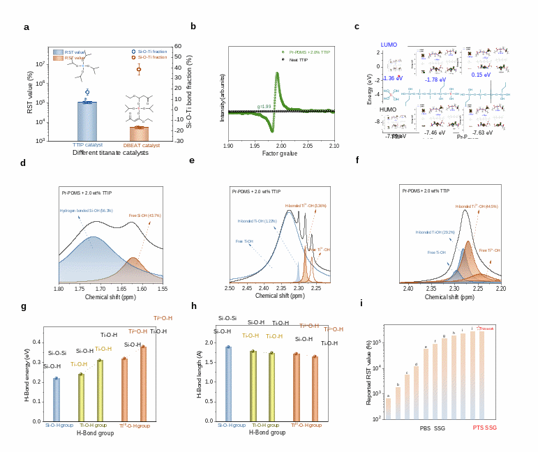
针对上述问题,何睿团队开发出新型聚钛硅氧烷体系(PTS),首次提出基于金属离子介导的氢键增强策略调控超分子网络中的氢键强度,来替代传统PBS体系中的B-O动态键。与PTS中的Si-OH相比,体系中Ti3⁺-OH的O原子电荷密度更高,而Ti4⁺-OH的H原子电荷密度更低,因此作为氢键供体和受体能产生更强的氢键相互作用(图1)。当承受高频剪切应力时,氢键形成的动态可逆网络难以断裂,无序的高分子链无法松弛和解缠,高分子链运动受限在宏观尺度上呈现出高刚性状态。本工作开发的新型PTS SSG克服了传统PBS体系的腐蚀性和毒性问题,同时提出的金属离子介导的氢键增强策略为其他超分子功能材料构建给予了新路径。

研究团队实现“新一代无硼有机硅剪切硬化胶”的开发,工作亮点如下:

优异的剪切变硬性能:PTS SSG 在 0.1-100 Hz 频率范围内表现出高达 2800 倍的剪切变硬性能,具有优异的冲击防护能力。

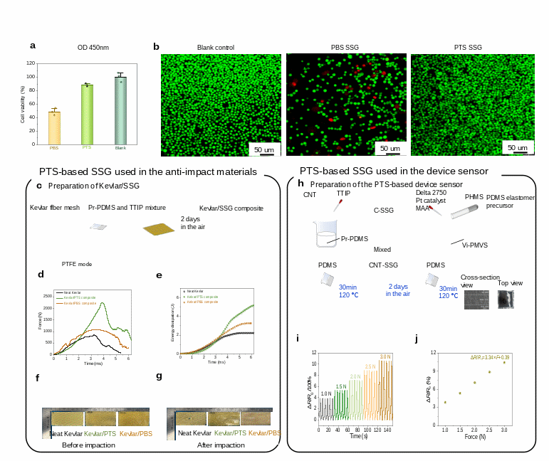
优异的生物相容性:与传统的PBS SSG相比,PTS SSG 具有极低的细胞毒性 (Grade 1),使其成为安全可靠的智能凝胶材料。

应用潜力广泛: PTS SSG 可用于制备抗冲击材料、应力传感器等,展现出其在智能材料领域的广阔应用前景。

金属离子介导策略: 顺利获得引入变价金属离子,调节氢键供体和受体的静电势,从而显著增强氢键强度,大幅提升刺激响应性能。

此外,该研究工作提出的金属离子介导的氢键增强策略也为其他具有动态可逆网络的智能凝胶材料开发给予了新的设计思路。

中国科研实验室深圳先进技术研究院材料人工智能研究中心何睿副研究员为论文唯一通讯作者,陈卓博士及陈恒博士为论文共同第一作者。研究获国家重点研发计划、国家自然科学基金、中国科研实验室战略性先导科技专项等项目支持。

文章上线截图,原文链接:http://www.nature.com/articles/s41467-025-64000-1

图1 PTS SSG 结构设计和剪切硬化机理示意图

图2 PTS SSG 性能优化实验数据

图3 位阻效应对剪切硬化性能影响探究


图4 金属离子介导的氢键增强机理研究

图5 PTS SSG的细胞毒性评估及应用展示



附件下载:

TOP